网站首页
Home
关于我们
About us
协会历程
培训报名
活动剪影
品牌展示
Product
会员风采
协会工作
苗木信息
协会章程
新闻资讯
News
协会新闻
行业热点
政策文件
资料文件
Data file
资料下载
通知公告
会员之家
联系我们
contact us
有问必答
合作伙伴
0591-87931800
新闻资讯
News
协会新闻
行业热点
政策文件
联系方式
0591-87931800
福建省福州市仓山区三高路156号金彩写字楼四层
当前位置:
首页
>
新闻资讯
>
政策文件
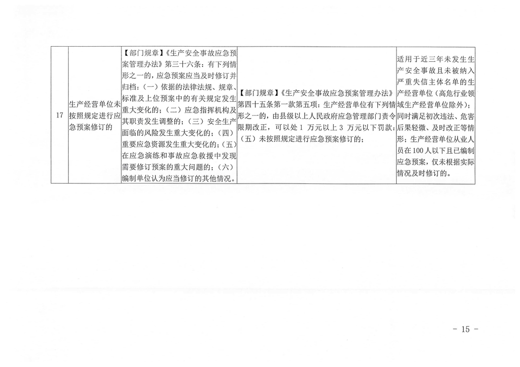
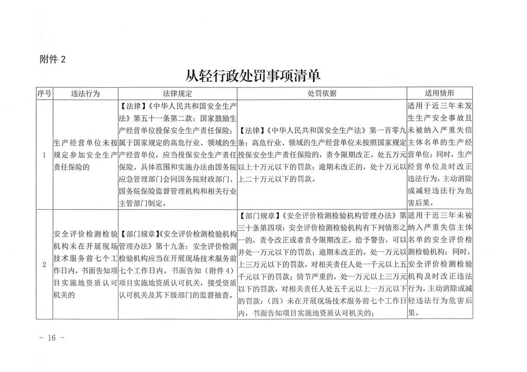
福州市应急管理局关于印发福州市应急管理部门不予行政处罚、从轻行政处罚、减轻行政处罚和不予行政强制事项清单的通知
作者: 福州市应急管理局
来源: 福州市应急管理局
日期 : 2025-11-20
上一篇:
关于加大审计重点领域关注力度 控制审计风险 进一步有效识别财务舞弊的通知